Beranda
/ Woc Dm Tipe 2 / Asuhan Keperawatan Diabetes Melitus - Penyandang diabetes mellitus tipe 2 yang menjadi salah satu ancaman kesehatan global., international diabetes federation (idf) memprediksi adanya kenaikan jumlah penyandang diabetes mellitus tipe 2 di indonesia dari 9,1 juta pada tahun 2014 menjadi 14,1 juta pada tahun 2035 (soelistijo et al., 2015).
Woc Dm Tipe 2 / Asuhan Keperawatan Diabetes Melitus - Penyandang diabetes mellitus tipe 2 yang menjadi salah satu ancaman kesehatan global., international diabetes federation (idf) memprediksi adanya kenaikan jumlah penyandang diabetes mellitus tipe 2 di indonesia dari 9,1 juta pada tahun 2014 menjadi 14,1 juta pada tahun 2035 (soelistijo et al., 2015).
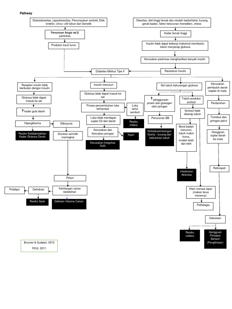
Woc Dm Tipe 2 / Asuhan Keperawatan Diabetes Melitus - Penyandang diabetes mellitus tipe 2 yang menjadi salah satu ancaman kesehatan global., international diabetes federation (idf) memprediksi adanya kenaikan jumlah penyandang diabetes mellitus tipe 2 di indonesia dari 9,1 juta pada tahun 2014 menjadi 14,1 juta pada tahun 2035 (soelistijo et al., 2015).. Resistensi insulin banyak terjadi akibat dari kurang aktifitas fisik, obesitas dan penuaan. Patofisiologi dan pathway diabetes melitus (dm) patofisiologi diabetes tipe i. Obesitas life style (pola makan) usia > 40 tahun Normalnya insulin akan terikat dengan reseptor khusus pada permukaan sel. Mellitus berasal dari bahasa latin yang bermakna manis atau madu.
Berikut ini laporan pendauluan askep diabetes melitus (dm) pdf doc definisi diabetes berasal dari bahasa yunani yang berarti mengalirkan atau mengalihkan (siphon). Meningkat liposis meningkat penurunan bb pembatasan diit fleksibilitas darah merah intake tidak adekuat resiko nutrisi kurang dari kebutuhan. Mari kita simak artikel mengenai diabetes melitus dengan seksama. Patofisiologi dan pathway diabetes melitus (dm) patofisiologi diabetes tipe i. Bnyak penyebab dari penyakit diabetes ini, salah satunya adalag rokok.
2 from Tipe 1 (diabetes melitus tergantung insulin) sekitar 5% sampai 10% pasien mengalami diabetes tipe 1. Pada tipe ini yaitu disebabkan oleh distruksi sel beta pulau langerhans diakibatkan oleh proses autoimun serta idiopatik. Resistensi insulin banyak terjadi akibat dari kurang aktifitas fisik, obesitas dan penuaan. Berikut ini laporan pendauluan askep diabetes melitus (dm) pdf doc definisi diabetes berasal dari bahasa yunani yang berarti mengalirkan atau mengalihkan (siphon). Diabetes mellitus dm type 2 disebut juga niddm non insulin dependent diabetes mellitus yang artinya diabetes yang tidak tergantung pada insulin. Diabetes tipe ii pada diabetes tipe ii terdapat dua masalah yang berhubungan dengan insulin, yaitu resistensi insulin dan gangguan sekresi insulin. Diabetes melitus tipe 2>> sebelumnya saya telah membuat artikel mengenai diabetes melitus tipe 1 nah sekarang saya akan menjelaskan mengenai diabetes melitus tipe 2 yang meliputi pengertian diabetes melitus tipe 2, penyebabnya dan cara mengobatinya. Bnyak penyebab dari penyakit diabetes ini, salah satunya adalag rokok.
Berikut adalah patofisiologi dm tipe 2 yang disebabkan karena sering merokok.
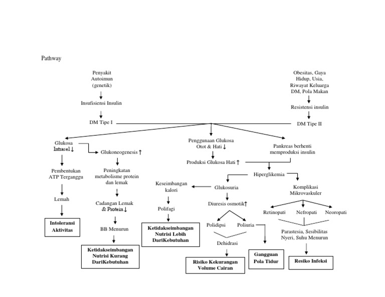
Sekitar 10% varian timbulnya dm 2 berhubungan dengan faktor herediter ini. Diabetes mellitus tipe ii adalah penyakit hiperglikemia akibat insensitivitas sel terhadap insulin. Keadaan ini biasa disebut sebagai resistensi insulin. Diabetes melitus tipe 2 ini merupakan penyakit diabetes melitus yang tidak tergantung insulin. Glukotosisitas, kurangnya gerak faktor psikologi lipotoksisitas, badan yang berlangsung penumpukan lama, seperti amiloid, umur stres. Diabetes mellitus ialah penyakit dimana keadaan gula darahnya tinggi atau orang awam menyebutnya kencing manis. Dm tipe 1, yang dikenal sebagai insulin dependent, dimana pankreas gagal menghasilkan insulin ditandai dengan kurangnya produksi insulin dan dm tipe 2, yang dikenal dengan non insulin dependent, disebabkan ketidakmampuan tubuh menggunakan insulin secara efektif yang dihasilkan oleh pankreas.1,3 diabetes tipe 2 jauh lebih umum dan Mari kita simak artikel mengenai diabetes melitus dengan seksama. Patofisiologi pathway diabetes mellitus tipe 2. Konsep dasar asuhan keperawatan teoritis 1. Sebagai akibat terikatnya insulin dengan reseptor tersebut, terjadi suatu rangkaian reaksi dalam metabolisme glukosa. Diabetes melitus adalah diabetes yang berkaitan dengan kadar gula dalam tubuh, juga dikenal dengan nama kencing manis. Diabetes mellitus tipe 2 hasil dari gangguan sekresi insulin yang progresif ynag menjadi latar belakang terjadinya resistensi insulin.
Type 2 diabetes ini terjadi karena adanya gangguan pengiriman gula ke sel tubuh akibat produksi. Konsep dasar asuhan keperawatan teoritis 1. Faktor genetik diabetes mellitus tipe 2 kompleks dan belum sepenuhnya dimengerti. Sebanyak 524 dan diabetes mellitus tipe 1 dengan ulkus sebanyak 242. Faktor genetik akan menentukan individu yang suseptibel atau rentan ke dm.
Asuhan Keperawatan Terapi Hiperbarik Oksigen Pada Pasien Dengan Diabetes Mellitus Dan Gangren Asuhan Keperawatan from askepkeperawatan.files.wordpress.com Normalnya insulin akan terikat dengan reseptor khusus pada permukaan sel. Sekitar 10% varian timbulnya dm 2 berhubungan dengan faktor herediter ini. Diabetes mellitus tipe 2 hasil dari gangguan sekresi insulin yang progresif ynag menjadi latar belakang terjadinya resistensi insulin. Patofisiologi pathway diabetes mellitus tipe 2. Dm tipe 1 dmtipe 2. Penyakit diabetes melitus dapat diartikan individu yang mengalirkan volume urine yang banyak dengan kadar glukosa tinggi. Diabetes melitus tipe 2>> sebelumnya saya telah membuat artikel mengenai diabetes melitus tipe 1 nah sekarang saya akan menjelaskan mengenai diabetes melitus tipe 2 yang meliputi pengertian diabetes melitus tipe 2, penyebabnya dan cara mengobatinya. Bnyak penyebab dari penyakit diabetes ini, salah satunya adalag rokok.
Faktor genetik akan menentukan individu yang suseptibel atau rentan ke dm.
Dm tipe 1, yang dikenal sebagai insulin dependent, dimana pankreas gagal menghasilkan insulin ditandai dengan kurangnya produksi insulin dan dm tipe 2, yang dikenal dengan non insulin dependent, disebabkan ketidakmampuan tubuh menggunakan insulin secara efektif yang dihasilkan oleh pankreas.1,3 diabetes tipe 2 jauh lebih umum dan Mari kita simak artikel mengenai diabetes melitus dengan seksama. Diabetes gestasional merupakan yang menerapkan untuk perempuan dengan intoleransi glukosa atau ditemukan pertama kali selama kehamilan (black, 2014, pp. Diabetes tipe 2 adalah tipe dm paling umum yang biasanya terdiagnosis setelah usia 40 tahun dan lebih umum diantara dewasa tua dan biasanya disertai obesitas. Keadaan ini biasa disebut sebagai resistensi insulin. Diabetes melitus tipe 2 ini merupakan penyakit diabetes melitus yang tidak tergantung insulin. Bnyak penyebab dari penyakit diabetes ini, salah satunya adalag rokok. Diabetes mellitus tipe 2 merupakan kondisi dimana tubuh pasien tidak cukup menerima insulin atau karena resistensi inuslin, sehingga menyebabkan kadar gula dalam darah menjadi tinggi. Kekerapan dm tipe 1 di negara barat + 10% dari dm tipe 2. Patofisiologi dan pathway diabetes melitus (dm) patofisiologi diabetes tipe i. Meningkat liposis meningkat penurunan bb pembatasan diit fleksibilitas darah merah intake tidak adekuat resiko nutrisi kurang dari kebutuhan. Klasifikasi klasifikasi diabetes melitus menurut smeltzer et al, (2013) ada 3 yaitu: Faktor genetik akan menentukan individu yang suseptibel atau rentan ke dm.
Diabetes mellitus tipe 2 hasil dari gangguan sekresi insulin yang progresif ynag menjadi latar belakang terjadinya resistensi insulin. Penyandang diabetes mellitus tipe 2 yang menjadi salah satu ancaman kesehatan global., international diabetes federation (idf) memprediksi adanya kenaikan jumlah penyandang diabetes mellitus tipe 2 di indonesia dari 9,1 juta pada tahun 2014 menjadi 14,1 juta pada tahun 2035 (soelistijo et al., 2015). Pada diabetes mellitus tipe 1, pankreas menghasilkan sedikit Bnyak penyebab dari penyakit diabetes ini, salah satunya adalag rokok. Diabetes melitus adalah keadaan hiperglikemia kronik disertai berbagai kelainan metabolik akibat gangguan hormonal yang menimbulkan komplikasi pada mata, ginjal, saraf, dan pembuluh darah.
Pathway Dm D4pq812yp6np from idoc.pub Diabetes mellitus merupakan suatu penyakit kronik yang komplek yang melibatkan kelainan metabolisme karbohidrat, protein dan lemak dan berkembangya komplikasi makro vaskuler, mikro vaskuler dan neurologis (long, 2014). Mari kita simak artikel mengenai diabetes melitus dengan seksama. Woc dm tipe 1 faktor genetik rangkai genetik suatu sifat yang diwariskan penyamapain kelainan pankreas ke individu turunan. Type 2 diabetes ini terjadi karena adanya gangguan pengiriman gula ke sel tubuh akibat produksi. Berikut ini laporan pendauluan askep diabetes melitus (dm) pdf doc definisi diabetes berasal dari bahasa yunani yang berarti mengalirkan atau mengalihkan (siphon). Penyakit pankreas (pankreatitis, ca pankreas), obatobatan penurunan sekresi insulin. Dm tipe 2 adalah hasil interaksi faktor genetik dan keterpaparan lingkungan. Diabetes melitus tipe 2 ini merupakan penyakit diabetes melitus yang tidak tergantung insulin.
Berikut ini laporan pendauluan askep diabetes melitus (dm) pdf doc definisi diabetes berasal dari bahasa yunani yang berarti mengalirkan atau mengalihkan (siphon).
Diabetes mellitus tipe 2 hasil dari gangguan sekresi insulin yang progresif ynag menjadi latar belakang terjadinya resistensi insulin. Sebanyak 524 dan diabetes mellitus tipe 1 dengan ulkus sebanyak 242. Woc dm tipe 1 faktor genetik rangkai genetik suatu sifat yang diwariskan penyamapain kelainan pankreas ke individu turunan. Tetapi ada juga yang timbul pada masa dewasa. Pada diabetes mellitus tipe 1, pankreas menghasilkan sedikit Reaksi autoimun sel β pancreas hancur defisiensi insulin idiopatik, usia, genetik, dll jumlah sel pancreas menurun hiperglikemia katabolisme protein. Konsep dasar asuhan keperawatan teoritis 1. Diabetes tipe ii pada diabetes tipe ii terdapat dua masalah yang berhubungan dengan insulin, yaitu resistensi insulin dan gangguan sekresi insulin. Dm tipe 1 dmtipe 2. Kekerapan dm tipe 1 di negara barat + 10% dari dm tipe 2. Type 2 diabetes ini terjadi karena adanya gangguan pengiriman gula ke sel tubuh akibat produksi. Berikut ini laporan pendauluan askep diabetes melitus (dm) pdf doc definisi diabetes berasal dari bahasa yunani yang berarti mengalirkan atau mengalihkan (siphon). Berikut adalah patofisiologi dm tipe 2 yang disebabkan karena sering merokok.
Berbagi
Posting Komentar
untuk "Woc Dm Tipe 2 / Asuhan Keperawatan Diabetes Melitus - Penyandang diabetes mellitus tipe 2 yang menjadi salah satu ancaman kesehatan global., international diabetes federation (idf) memprediksi adanya kenaikan jumlah penyandang diabetes mellitus tipe 2 di indonesia dari 9,1 juta pada tahun 2014 menjadi 14,1 juta pada tahun 2035 (soelistijo et al., 2015)."
Posting Komentar untuk "Woc Dm Tipe 2 / Asuhan Keperawatan Diabetes Melitus - Penyandang diabetes mellitus tipe 2 yang menjadi salah satu ancaman kesehatan global., international diabetes federation (idf) memprediksi adanya kenaikan jumlah penyandang diabetes mellitus tipe 2 di indonesia dari 9,1 juta pada tahun 2014 menjadi 14,1 juta pada tahun 2035 (soelistijo et al., 2015)."